第七届新唐人油画大赛获奖名单揭晓

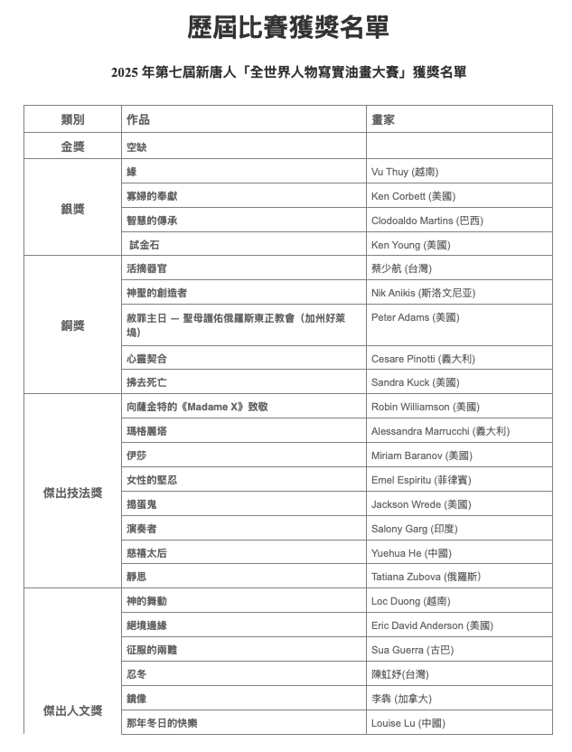
【大纪元2026年01月23日讯】(大纪元记者施萍纽约报导)1月22日晚,新唐人国际人物写实油画大赛公布获奖名单。共有53名画家获奖,其中金奖空缺;银奖四名,获奖者分别是美国画家Ken Corbertt、Ken Young、巴西画家Clodoaldo Martins和越南画家Vu Thuy;铜奖5名,由斯洛文尼亚艺术家Nik Anikis、台湾选手蔡少航、美国画家PeterAdams、Cesate Pinotti和Sandra Kuck获得;还有多名“杰出技法奖”、“杰出人文奖”和“优秀奖”获得者(全部获奖名单如下)。

评委:期待选手们再接再厉

评委主席张昆仑教授表示,经过评委会的讨论,决定金奖空缺。评委期待着选手们再接再厉,创作出具有“完美的艺术形式、积极深刻的艺术内容”的作品。

张教授在采访时表示,艺术创作的最高境界是“大艺通天”。

“艺术是神传给人的,目的是表现人类所崇尚的善与美,所以艺术带有了神性,与天意相合,”他说,“真正的艺术家是带着使命从天而来,用艺术创作去提升人类的文明,完成自己的崇高使命。”

张昆仑教授在颁奖仪式上对所有获奖选手表示祝贺。

“各位艺术家拥有善良、纯洁、高贵的心灵和精湛的艺术技艺,创作出启蒙人心,凝聚人心,提升社会道德,为艺术界树立了榜样,展现艺术创作正道的作品。”他说,“你们的作品将被后世铭记,为后人所珍视。我们希望在下次比赛中,你们能够创作出更杰出的作品!”

获奖选手:备感荣幸 感谢新唐人

以圣经故事为背景的画作《寡妇的奉献》获得银奖的美国画家Ken Corbertt激动地说,能够参加新唐人比赛对他来说是莫大的荣幸。

“这真令人鼓舞,让我知道自己正在做一些有意义的事情。”Corbertt说,“我非常感谢这份奖励,我相信它将来会催生更多类似的充满灵感和信仰的故事。我很期待做这些事。”

2026年1月20日,2025年第七届新唐人全世界人物写实油画大赛的入围作品作品展及颁奖活动在曼哈顿萨尔马贡迪俱乐部正式开始。图为Ken Corbertt和他的画作。(戴兵/大纪元)

Corbertt表示,他的创作理念和新唐人比赛的使命高度契合,那就是“信仰”。

“艺术作品本身以及作品背后的故事都蕴含着纯粹的美。我希望这个故事能传达给人们一个信息:他们应该相信神。”他说,“你相信神,他就会给你力量和勇气。”

美国画家Ken Young的银奖作品是一幅具有精神内涵的《试金石》。他在画的说明中写道:一个基督徒陷入良心的风暴,内心交战:是忠于教会,还是忠于圣经?

“我激动万分,欣喜若狂,备感荣幸,我对能参加如此盛大的比赛而十分感激,”Young在获奖之后表示,“我打算把这个比赛介绍给我所有的艺术家朋友,鼓励他们也来参加。”

Young说,他来参赛后看到了“希望”,即传统艺术恢复过去荣光的希望。

“我认为比赛极为重要,”他说,“我希望更多的人能够注意到这个比赛,我希望它能取得越来越大的成功,它似乎正在复兴传统绘画,使其恢复过去的辉煌,所以我充满希望。”

来自台湾的铜奖得主蔡少航感谢了主办方之后表示,“我愿我的作品让大家认识到在中国发生的对法轮功学员的迫害,这是我创作的唯一愿望。”

观众:被作品震撼 赞扬新唐人

颁奖仪式吸引了很多纽约观众参加。人们表示,大赛作品丰富多样,蕴含了强大的信息,新唐人恢复传统的努力弥足珍贵。

“新唐人正在努力保护那些几乎被摧毁的文化之美,这非常重要,”纽约建筑师Brian Winter说,“这些作品太美了,令人震撼。我最喜欢这幅《慈禧太后》,服饰太漂亮了,我觉得这幅画的品质真是令人惊叹。”

1月22日,纽约建筑师Brian Winter参观了第七届新唐人油画大赛的作品展。(施萍/大纪元)

正在附近参展的艺术家John deSoto非常喜欢比赛作品的多样性。

“它传递的远不止肖像本身,还真显示了人性,以及画中人物的情感,有些画作的色彩运用真实令人叹为观止!”他说,“比如这幅捕捉到了房间的精髓,仿佛你能闻到房间里的香气;这幅画中花朵的精致也令人赞叹;但你也会看到一些带有政治色彩的画作⋯⋯总而言之,我印象非常深刻。”

1月22日,纽约艺术家John deSoto(右)和艺术家朋友Lou Janda在第七届新唐人油画大赛作品展上。(施萍/大纪元)

第七届新唐人全世界人物写实大赛入围作品展仍在开放,一直到1月24日下午6点结束。期间主办方将安排画家参观大都会博物馆以及交流座谈会。

地点:Salmagundi Club (47 Fifth Avenue, New York, NY)

1月22日晚,新唐人国际人物写实油画大赛公布获奖名单。共有53名画家获奖,其中金奖空缺;银奖四名,铜奖5名。(新唐人)

责任编辑:孙芸#

相关新闻
华埠社区吁马姆达尼停止新监狱计划 改建100%可负担住房
纽约州车管厅改革驾驶违规积分制度 驾照更易被吊销
市议长曼宁法拉盛宣布 老人屋为未来四年重点
纽约市公布2025年“最差房东”名单