【大纪元2024年08月17日讯】(大纪元记者夏松报导)近期,南京中学生因反对学校假期补课,提倡反内卷、要自由,成立了“南京中学生反卷联盟”,明确提出“自由引导人民”。由于成员迅速超过千人,被警方找到,反卷联盟的群随后解散。
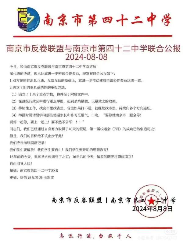
网传图片显示,题为“南京市反卷联盟与南京市第四十二中学联合公报”称,确立了十余个重点学校,在县级行政区中进行重点举报,持续性工作,找完市里找省里,省里如果打不通,就继续找市里,持续向各个方向施压。
“我们已经通过自身努力取得了40天的假期……我们的目标绝不该止步于此!我们应当继续刷新纪录!我们学生要解放!我们学生要自由!我们学生要开明的思想教育!”“自由引导人民!”
落款时间为8月8日。

头条文章作者“教育大事”发文说,南京有几位高中生,因为觉得学校假期经常补课,学习太卷,于是联合起来成立了一个“反卷联盟”,吸引多所学校学生参与,引发社会广泛关注和讨论。此事件让公众目光聚焦于教育领域内的“内卷”现象。
起初,该联盟的宗旨就是反对学习上的内卷,他们专门盯着学校各种强制性的假期补课、繁重的作业等方面收集证据,并模仿家长口吻向教育主管部门举报。
随着传播范围越来越广,参与其中的学生也越来越多,短短一个月时间,联盟成员迅速增长。到7月底,几个群组成员加起来已多达千人。
文章称,南京市如今并无四十二中学,原四十二中学已撤并。而反卷联盟之所以使用四十二中学的名义,是因为带头组织的学生主要来自南京市第二十九中和十三中,29+13=42,反卷联盟的徽章也是将这两所学校的校徽一分为二,拼接在一起而成。
在这些学生的努力下,7月份,南京所有公立学校基本都没有补课。但到了7月底,原计划于8月10日开学的扬子中学等众多中等学校,传出8月4日提前一周开学补课的消息,于是反卷联盟再次集结,想要复制7月份的行动,在8月同样取得成功。
据“教育大事”说,警方直接精准定位找到学生们,把反卷联盟的群给解散了。
另据头条文章作者“南京家长圈”介绍,这两天,南京一名重点中学的17岁男孩被公安盯上了。原因是组建了一个反卷联盟,举报学校暑期补课。
这小孩哥不得了,“领导力”惊人,短短一个月,相继组建了三个群,南京各大名初、名高的学生蜂拥而至,群成员总计超过一千人。
“南京家长圈”说,警察认为,这加剧了学生对于学校、学习的对抗情绪,容易滋生敏感事端,比如罢课、绝食……小孩哥答应把群解散。
责任编辑:李琳#





